Addon Details
Expansion
Categories
Developers
Having issues?
Have you ever been in a situation where you really needed a random generated Non Player Character (NPC) Description? No? Well, in case you change your mind, npcGenerator is a tool for Dungeon Masters (DMs) or normal Roleplayers (RPers). It will, on demand, generate a description of a randomly generated NPC. This will include names, it's gender, race, motivations, prominent features, alignment, race and potentially many more things. The user will be able to modify these, and print the npc to the chat.
Just /npcG and get started* ;)
Features
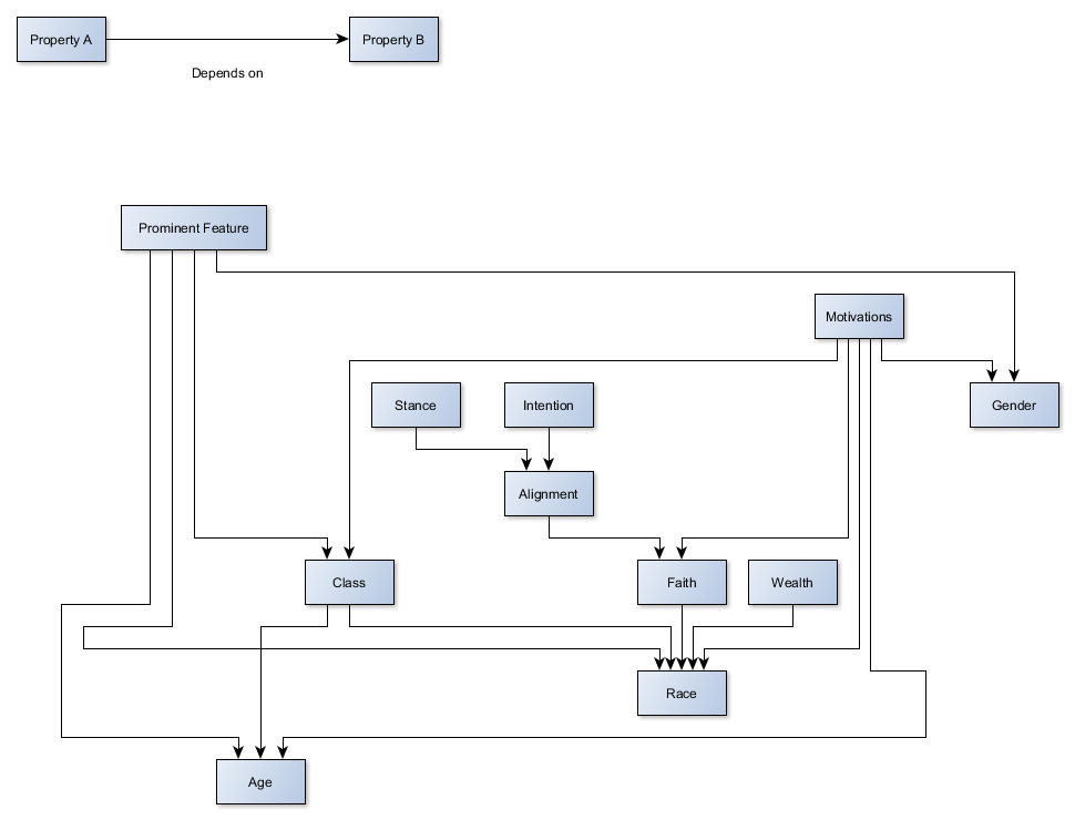
npcGenerator generates traits that together make up an npc. These traits are currently:
- Race (All playable races, with a few more!)
- Age
- Alignment
- Gender (Including those cases where you are just not sure, taunt your group with these, when they get it wrong!)
- Faith (Including profit, undecided and himself!)
- Names (Duh!)
- Tribe/Clan/Life before Undeath/Subrace/Faction, depending on the Race.
- Class (Not the base classes. These classes range from Shaman, to Babysitter)
- Features (Featuring features, how meta! No, really, it's just the first thing that stands out, after all the other traits.)
- Motivations (There is no motivation called "unmotivated" yet. That's a bug? Or a feature?)
These traits can be rolled all at once to create an npc, or you can reroll single traits if they are not to your liking.
And if you REALLY, REALLY want to have a Goblin that is currently holding a pink bomb while riding a golden shredder... All the traits are put into input fields, so you can write your own in those! (Writing custom values in them might make the rerolling of traits a bit funky, as "Ghost Crab" currently does not have any names attached to it. Please do not post an issue on it not returning "Greg Street" now...
Once you're done, press print, and voila, your group gets a first glance of the npc! (They learn of the name, the race, class, feature, tribe and age. The other things are not visible on somebody after all)
In addition we extended the use of the substitution sequences. World of Warcraft defined %t and %f, we added some more (they only work in the addon):
- %race (The race of the currently generated npc)
- %class
- %gender
- %faith
- %tribe
- %randomRace (While we think Goblins and Gnomes are the most random, this function will just generate any, really)
- %randomClass
- %randomGender
- %xir, %xhe, %xim (These deal with genders, replacing to "he", "him", "his" and the likes.)
It might also generate cake**
Future Additions
We are very much open to feedback! At the very least there will be many more classes, features, motivations, names, ect. We're also considering to expand the race roster to include some of the more exotic races. Feel free to contribute by leaving a comment, or adding to the wishlist. User-generated data is one of the things we are considering, but there is quite the road ahead before that will be there. Saving npcs is being considered as well, but as with the user-generated data. It's not here yet, and will require some work. Presets are also considered, to generate an enemy, or a bar-patron, or a mage, instead of relying on the randomness fully.
Known Issues
Beta is beta. While we made sure the program is stable (we think***), some of the trait combinations might not be all that feasible just yet. That's why your feedback is highly appreciated. We also have the issues page!
These issues are currently known:
- Rerolling a trait can be unstable with others that depend on it. As much as we like Orcs that are called "Jim Kendrik", it just not look right.
- Substution sequences have been added very late in the program, and because of that are a bit unstable. Posting an npc with one in it will always be up to date, but might produce different results if they are representing a random property, such as "%randomRace".
- There might be some conflicts with other addons, maybe? It's our first "real" addon, so the inner workings of it all is a bit unfamiliar territory.
- The order of the traits on the interface does not match the generation, this might be funky with the first listed issue. In particular, class is listed first on the interface, but depends on faith. (As many priests of the egotism faith there are in the real world, we did not think this looked very proper.)
Final notes:
We have a wiki!
Localization is not supported right now, sorry. This might change in the future.
We also have a plugin to send the name straight to TRP3's NPC Speeches window!
* The creators of npcG do not take any responsibility for Goblin, or Gnome related incidents.
** It might not generate cake...
*** It cannot be proven that we actually think...
More addons for Legion
Discover other addons that might interest you
ClassIconNotPortrait
ClassIconNotPortrait
QuestLookup
Determine if player has completed a quest
BetterAddonList
Enhances the default AddOns list.
Atlas Transportation
Transportation Maps
DHTimers
Cooldowns and Buffs for Demon Hunters, similar to TotemTimers and MonkTimers
Buffwatch++
Buffwatch++
FireBuy
To buy easily just by talking to the merchant. Keep your stock just the way…
DBM – Wrath of the Lich King (Requires Deadly Boss Mods) – DBM
DBM modules for WotLK raids